欢迎访问河北医科大学第一医院!
西南院区
河北省精神卫生研究所
首页
医院概览
医院介绍
领导团队
医院荣誉
媒体关注
新闻公告
医院新闻
网站公告
人才招聘
依法执业承诺书
党建文化
医院文化
医院院刊
年度画册
患者服务
互联网医院
预约挂号
门诊排班
科室导航
专家介绍
核心技术
先进设备
住院服务
医保信息
健康宣教
院区分布
国家区域医疗中心试点项目
中心概况
学科介绍
专家团队
媒体关注
医学教育
导师风采
研究生教育
进修培训
住院医师规范化培训
科学研究
科研平台
成果展示
临床试验机构
国家临床试验机构
临床试验伦理委员会
位置:
首页
>
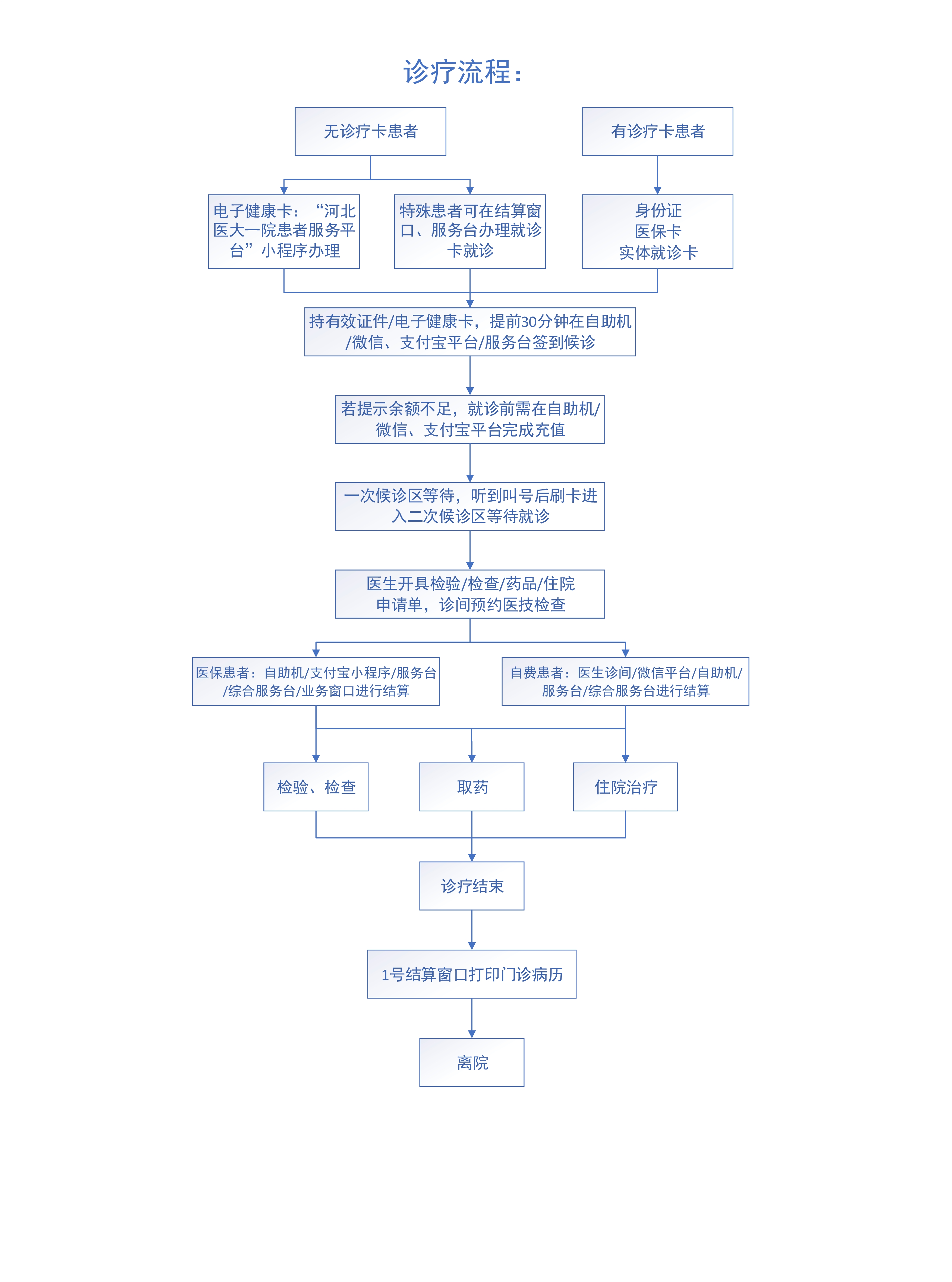
预约挂号流程
预约挂号
发布时间: 2024-02-02
河北医大一院预约流程.pdf
河北医大一院门诊诊疗流程.pdf
医院新闻
查看更多
今天,我院国际医疗部启用
2025-11-18
今天,我院国际医疗部启用
2025-11-18
建设医学智能体,打造“数字哨兵”——我院成功召开医学智能体群新闻发布会
2025-10-17
学校第四届党委第二轮巡察进驻动员会召开
2025-10-17
这个假期,我们这样为医院发展贡献力量!
2025-10-09
我院与中国太平洋人寿保险股份有限公司河北分公司签订战略合作框架协议
2025-09-29
五年援疆情,大爱医者心——我院这位援疆医生接受新华社采访
2025-09-28
匠心传承,暖心育人!我院举行2025年教学工作大会庆祝第41个教师节
2025-09-11
我院成功举办核心医疗技术新闻发布会
2025-09-05